AICP Ticket Store

Goal
To sell tickets to AICP events through AICP website without 3rd party affiliates.
Compatible on both desktop and mobile devices such as iPads, iPhones, etc.

For more detailed description of this project please contact

Status: in development

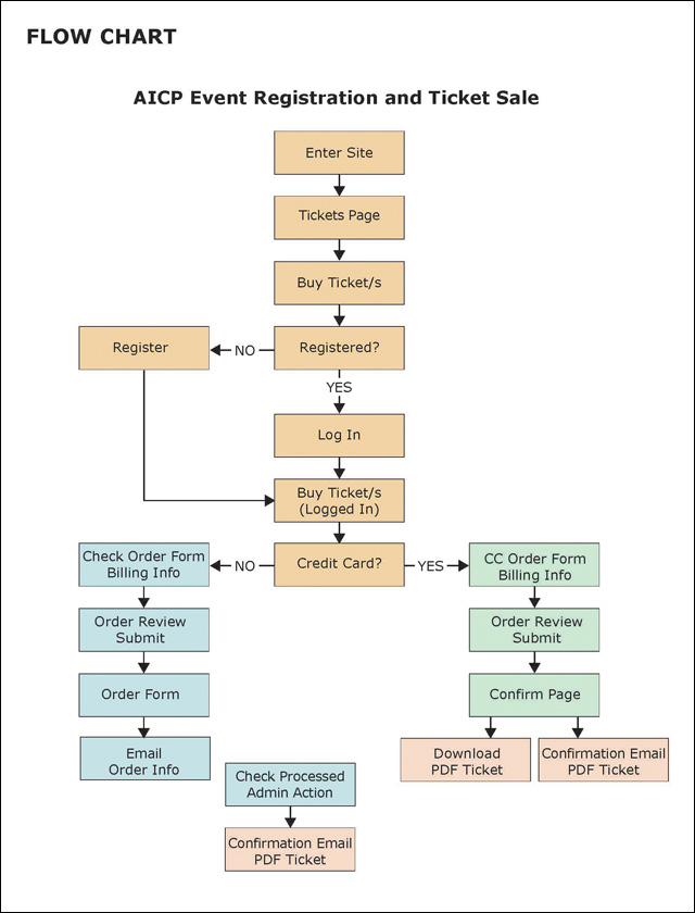
fllowchart

sitemap

wireframe

wireframe-2

mobile-web-design